Hello, I'm

Muhammad Adnan

Aerospace and Electronics Engineering Enthusiast | Control Systems, Avionics Integration, and Embedded Systems.

Profile Image

About Me

5 YEARS

EXPERIENCE

500 +

TASKS COMPLETED

SUPPORT

24/7 ONLINE

about-us-image

I am an Electronics and Aerospace Engineer with a strong focus on aerospace technologies, avionics systems, and embedded electronics. My work centers on designing reliable electronic systems, control mechanisms, and embedded platforms used in modern aerospace applications. With experience in both hardware and software development, I work on integrating electronic systems into aircraft and space technologies while ensuring performance and safety. I am passionate about advancing aerospace innovation by developing high-performance, efficient, and reliable systems. By combining electronics engineering with aerospace principles, I aim to contribute to the development of next-generation aviation and space technologies.

Email

contact@engr-adnan.online

adnan.fp34@gmail.com

Location

Islamabad, Pakistan

Degree

M.S. in Aerospace Engineering

B.Sc. in Electronics Engineering

My Skills

Technical expertise and capabilities I've developed throughout my career as an Electronics and Aerospace Engineer.

Aerospace & Avionics

Design and integration of avionics systems, aerospace sensors, and aerospace-grade embedded electronics.

Circuit & PCB Design

Design of analog, digital, and mixed-signal electronic circuits and professional PCB layouts optimized for performance.

Embedded & IoT Solutions

Programming microcontroller-based systems and implementation of Internet of Things devices and solutions.

MATLAB Simulink

Analysis and manipulation of signals for various electronic applications using MATLAB and Simulink.

Hardware Troubleshooting

Diagnostic and repair of electronic systems and circuit boards.

ANSYS (Aerospace)

Simulation and analysis of electronic components and systems using Ansys for thermal, mechanical, and electrical performance.

Avionics Systems

Design and integration of flight instruments, navigation, and onboard electronics for aircraft and UAVs.

Flight Control Systems

Development of control algorithms, autopilot systems, and sensor fusion for stable flight and navigation.

Aerodynamics Simulation

Experience with aerodynamic analysis and CFD tools to evaluate lift, drag, and stability characteristics.

Software & Tools

Eagle CAD
Arduino IDE
MATLAB
Simulink
MultiSim
LT & PSpice
LabVIEW
Solidworks
ANSYS (Aerospace)
C/C++
Python
VHDL
Proteus
AutoCAD
Microsoft Office
Verilog
FPGA
HFSS
STK (AGI Systems Tool Kit)
Keysight ADS
CST Microwave Studio
XFLR5
ANSYS Fluent

Featured Projects

Explore some of my most significant electronics and aerospace engineering projects with detailed information.

IoT Home Automation System

IoT Home Automation System

Arduino ESP8266 IoT

Smart home control system with web and mobile interface for managing household electronics.

Advanced Power Management Board

Advanced Power Management Board

PCB Design Power Electronics Altium

High-efficiency power distribution and management system for industrial applications.

Smart Energy Meter

Smart Energy Meter

IoT Energy Monitoring Cloud

Cloud-connected power monitoring system for residential and commercial energy management.

My Portfolio

Explore my electronics and aerospace engineering projects,and technical solutions.

IoT Home Automation System

IoT Home Automation System

Smart home control system with web and mobile interface for managing household electronics.

Arduino ESP8266 IoT
Advanced Power Management Board

Advanced Power Management Board

High-efficiency power distribution and management system for industrial applications.

PCB Design Power Electronics Altium
Environmental Monitoring System

Environmental Monitoring System

Wireless sensor network for tracking air quality, temperature, and humidity in real-time.

Sensors IoT Data Analysis
Solar Charge Controller

Solar Charge Controller

Custom-designed solar charge controller for efficient energy management in renewable systems.

Renewable Energy PCB Design Power Management
Digital Signal Processing

Digital Signal Processing

Advanced signal processing algorithms for noise reduction and feature extraction in sensor data.

DSP MATLAB Filtering
Drone Flight Controller

Drone Flight Controller

Custom flight control system for unmanned aerial vehicles with stability enhancement.

UAV Control Systems IMU
Wireless ECG Monitoring System

Wireless ECG Monitoring System

Real-time heart monitoring system with wireless data transmission to healthcare providers.

Medical Devices BLE Signal Processing
Multi-layer High-Speed PCB Design

Multi-layer High-Speed PCB Design

Advanced multi-layer PCB designed for high-speed digital communication systems.

PCB Design High-Speed Design Signal Integrity
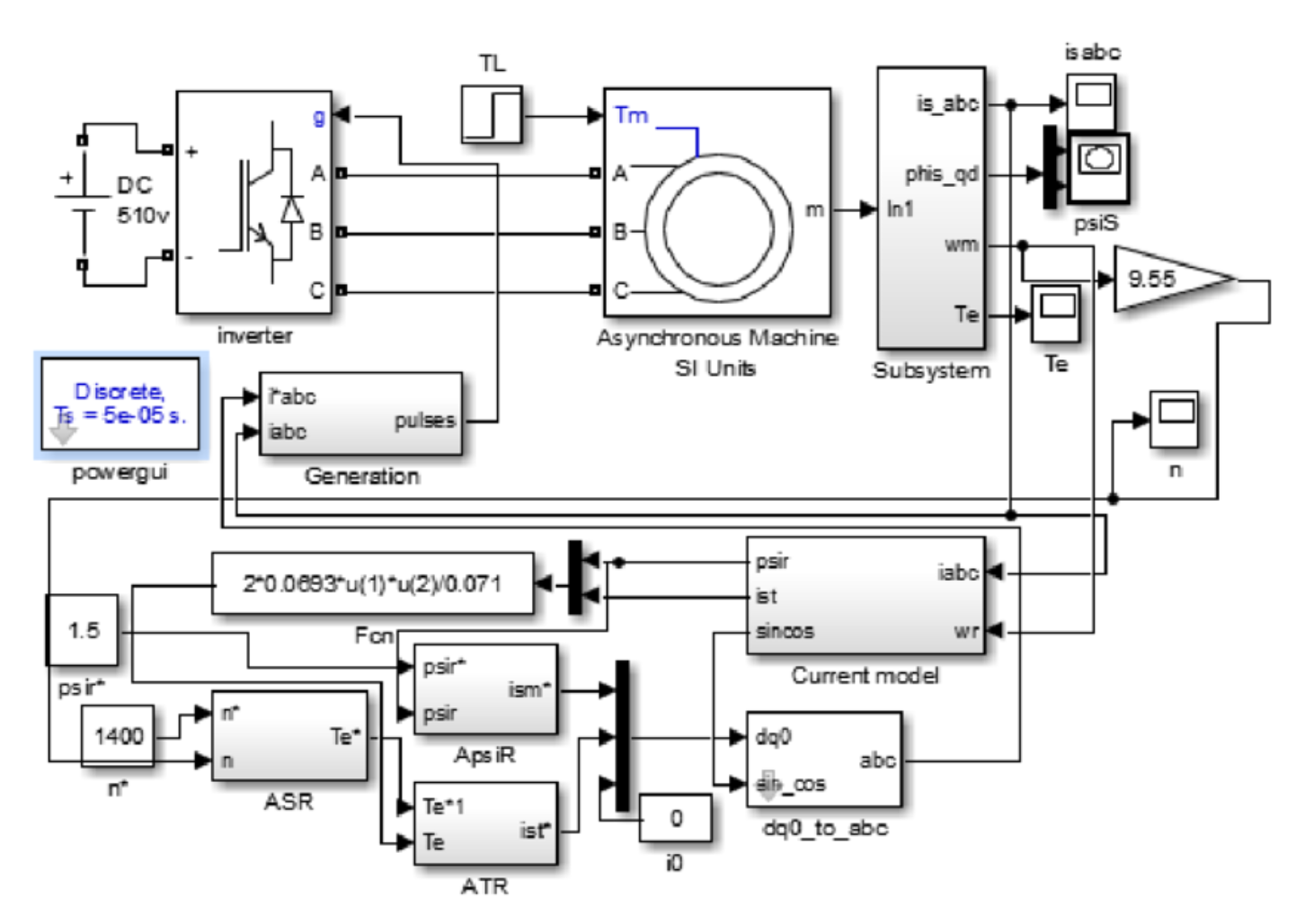
Motor Control System Simulation

Motor Control System Simulation

Simulation and analysis of advanced motor control algorithms for industrial applications.

Simulink Control Systems Motor Drives

Experience & Education

My professional journey and academic qualifications in electronics and aerospace engineering.

Work Experience

2021 - Present

Senior Electronics Engineer

TechInnovate Solutions

Lead circuit designer for industrial control systems. Managing hardware development teams and implementing advanced electronic and aerospace-grade solutions for manufacturing and avionic applications.

2018 - 2021

Electronics & Aerospace Systems Engineer

NextGen Electronics

Designed PCB layouts and embedded hardware solutions for electronic systems, and contributed to aerospace instrumentation and avionics technology development.

2016 - 2018

Junior Hardware Engineer

TechSolutions Inc.

Assisted in the development of electronic control systems. Participated in testing procedures and component selection for various electronic projects.

Education

2014 - 2016

M.S. in Aerospace Engineering

National University of Sciences & Technology (NUST), Islamabad

Specialized in aerospace engineering, avionics systems, and control systems, with a thesis on "Energy-Efficient IoT Sensor Networks."

2010 - 2014

B.Sc. in Electronics Engineering

University of Engineering & Technology Taxila (UETT), Taxila

Graduated with Honors. Final project on "Automated Industrial Control Systems using Microcontrollers."

2021

Professional Certification

Advanced PCB Design & Layout

Certified in high-frequency circuit design techniques and advanced PCB layout methodologies for signal integrity.

Get In Touch

Have a project in mind or want to discuss opportunities? I'd love to hear from you!

Contact Information

Location

Islamabad Pakistan

Email

contact@engr-adnan.online

adnan.fp34@gmail.com

WhatsApp

+971524991798

+923369785357

Send Me a Message

I'm always open to new projects or opportunities.